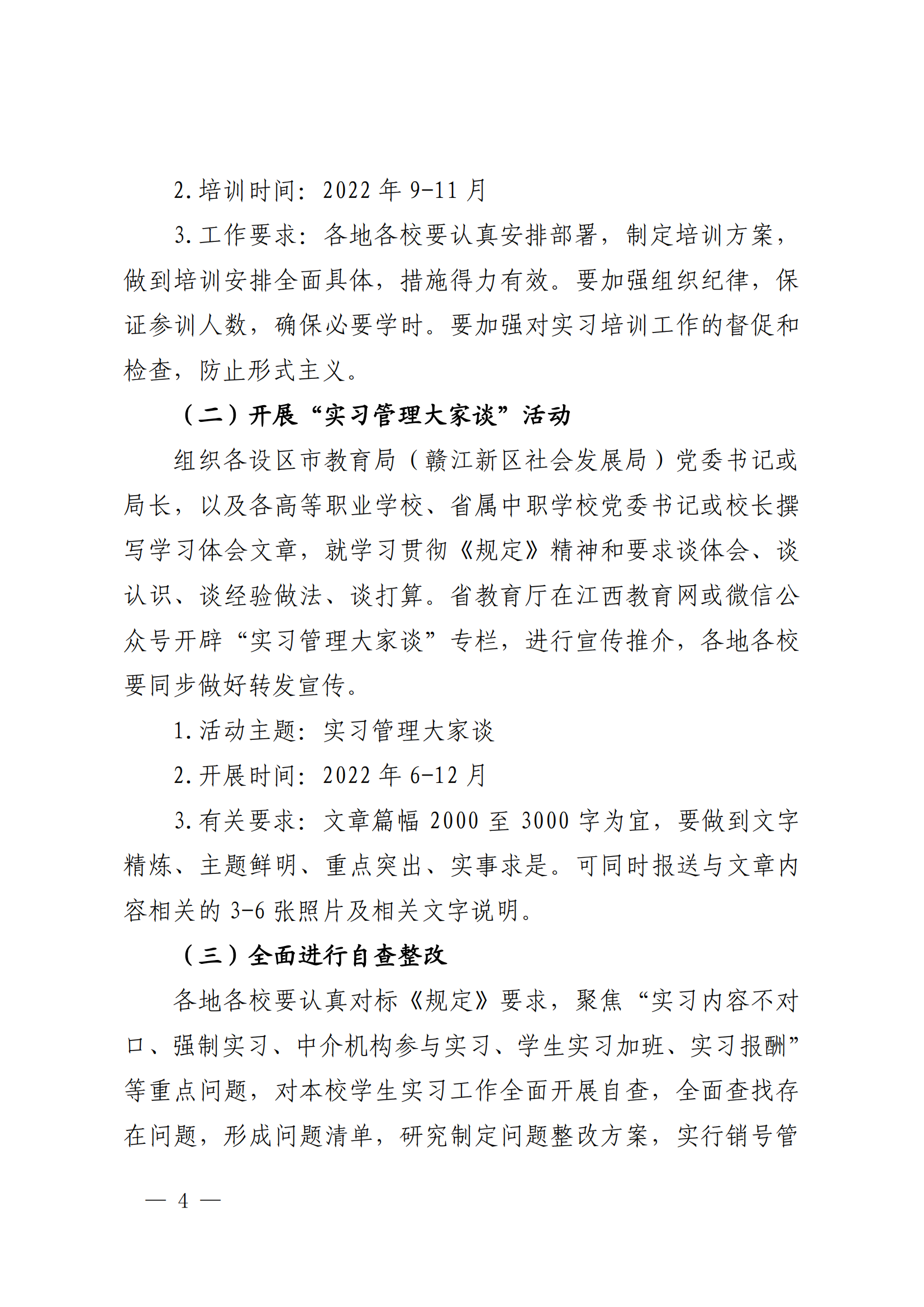
通知公告
     新闻中心
当前位置:首页 >> 新闻中心 >> 通知公告

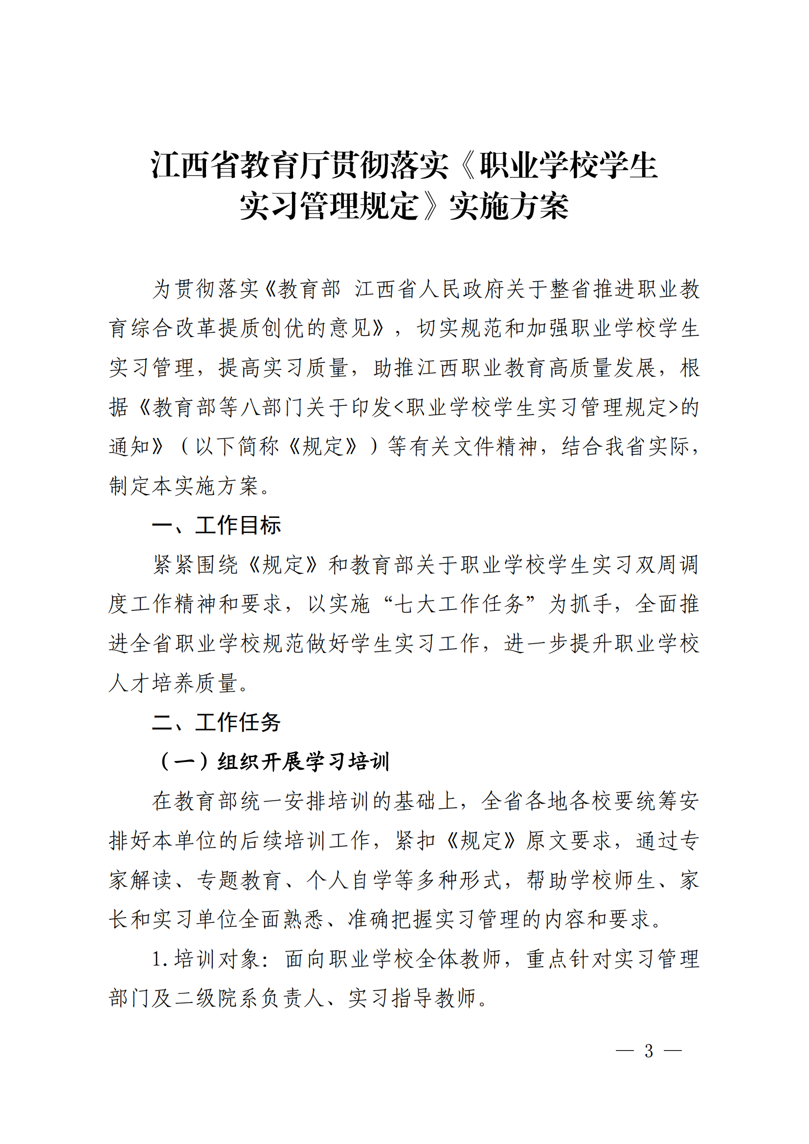
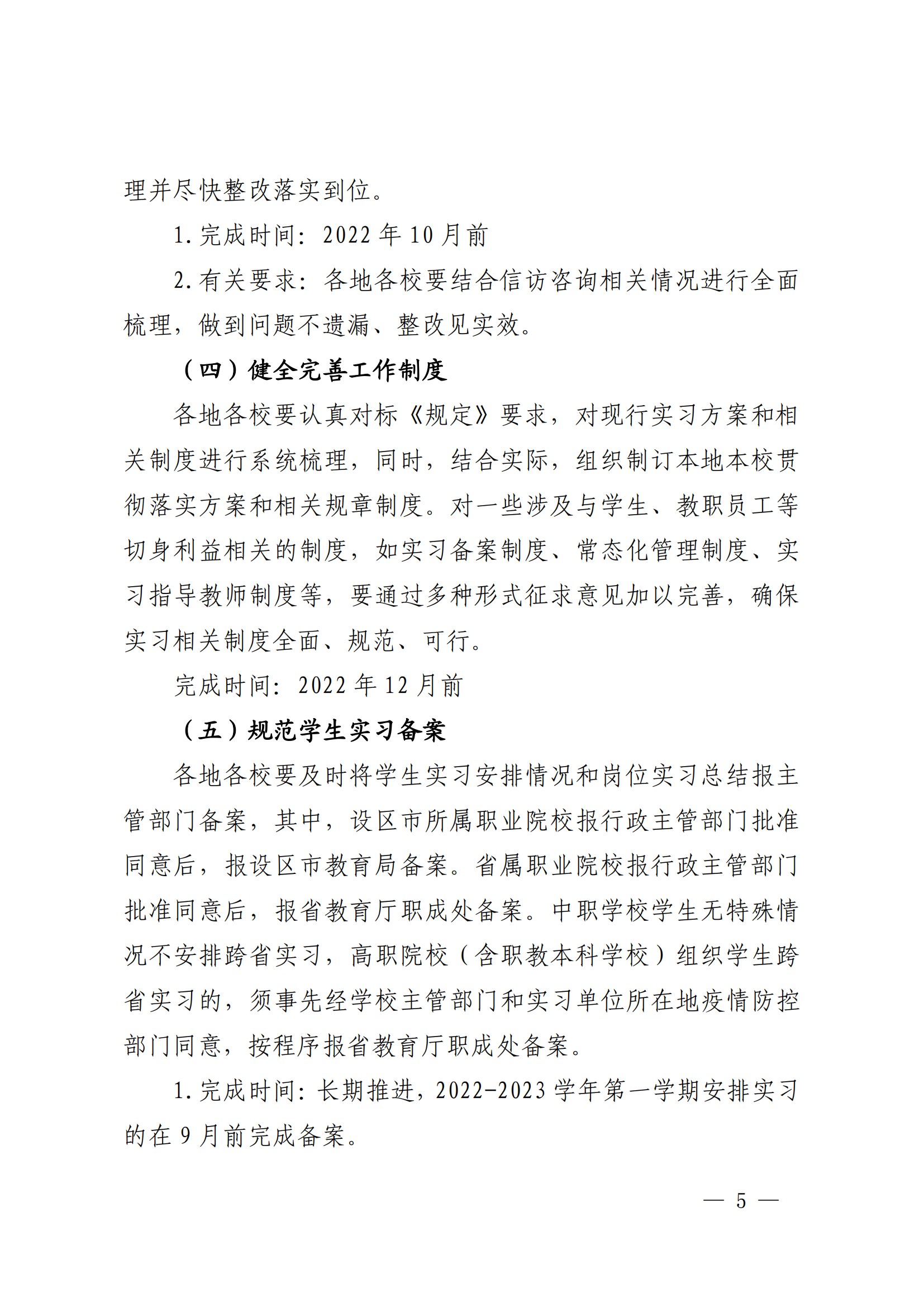
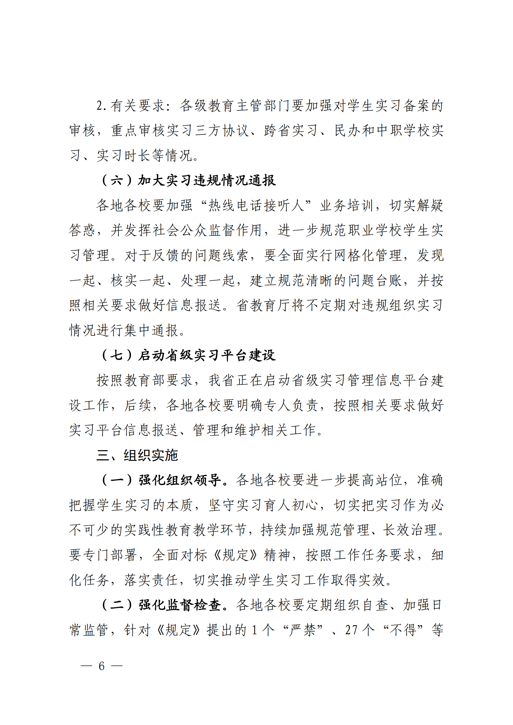
关于转发江西省教育厅关于印发《江西省教育厅贯彻落实<职业学校学生实习管理规定>实施方案》的通知

《江西省教育厅贯彻落实职业学校学生实习管理规定实施方案》的通知_00.png


《江西省教育厅贯彻落实职业学校学生实习管理规定实施方案》的通知_01.png


《江西省教育厅贯彻落实职业学校学生实习管理规定实施方案》的通知_02.png


《江西省教育厅贯彻落实职业学校学生实习管理规定实施方案》的通知_03.png


《江西省教育厅贯彻落实职业学校学生实习管理规定实施方案》的通知_04.png


《江西省教育厅贯彻落实职业学校学生实习管理规定实施方案》的通知_05.png


《江西省教育厅贯彻落实职业学校学生实习管理规定实施方案》的通知_06.png


《江西省教育厅贯彻落实职业学校学生实习管理规定实施方案》的通知_07.png

地址:江西省新余市仙女湖大道3039号  邮编:338000

电话:0790-6738363 传真:0790-6736399 版权所有 赣西科技职业学院   技术支持:江西华邦

赣公网安备 36050202000154号


备案号:赣ICP备20009562号-1