
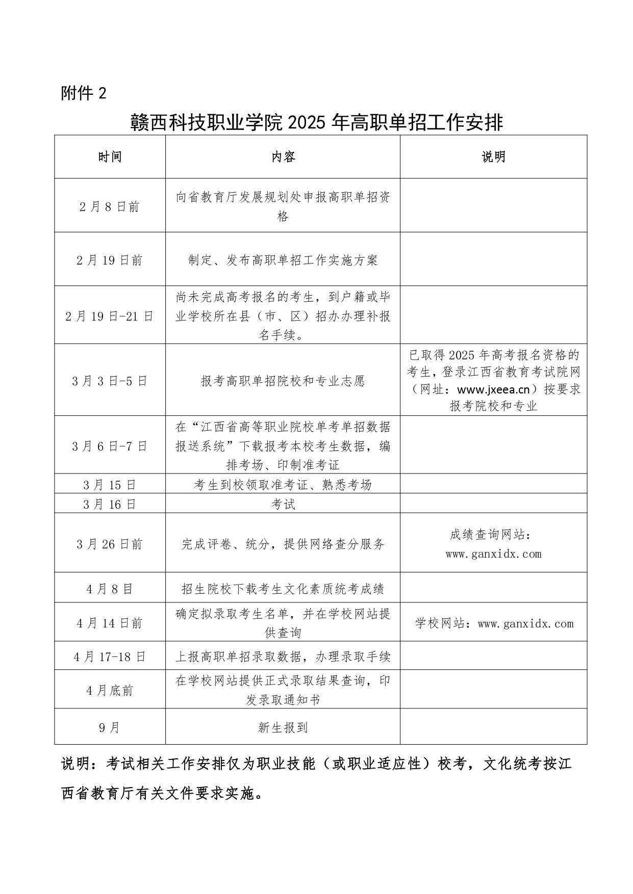
赣西科技职业学院二〇二五年高等职业教育单独招生工作实施方案
根据江西省教育厅《关于申报2025年高等职业教育单独招生资格的通知》(赣教规划字[2025]2号)、《关于做好全省2025年高等职业教育单独招生考试工作的通知》(赣教考字[2024]25号)文件要求,为做好我校2025年高等职业教育单独招生(以下简称“高职单招”)工作,结合学校实际,现制定《赣西科技职业学院二〇二五年高等职业教育单独招生工作实施方案》。
一、组织领导
为确保我校高职单招的各项工作规范、安全、有序实施,切实加强对高职单招工作的领导和监督,成立高职单招工作领导小组,统筹指导、协调和监督我校高职单招工作的开展。
督导专员:张友生
组 长:张艺文
副 组 长:艾 敏 张艳萍 李良松 姚继超 胡洪云 张 兵
成 员:何春生 熊菊兰 周立权 费 颖 章勇辉 覃继苗
叶会连 彭冬梅 符小周 黄耀辉 刘兰东
二、高职单招招生计划数及专业
高职单招招生计划以江西省教育厅公布为准,专业见附件。
三、高职单招报考
1.招生对象:已完成江西省2025年普通高考报名的考生均可报考。尚未完成高考报名的,可于2月19-21日到户籍或毕业学校所在县(市、区)教育考试中心办理补报名手续。
2.网上报考:2025年3月3日9:00-5日17:00期间,所有参加高职单招的考生均须自行登录江西省教育考试院网(网址:www.jxeea.cn)“高职单招报考系统”进行报考,签订《江西省2025年高职单招考生诚信报考承诺书》(见附件,承诺高职单招录取后不再参加2025年6月举行的统一高考)。每个考生限报1所高校,可选不超过6个专业及是否服从专业调剂,在规定的网报时间内,考生可以对所报考院校及专业修改1次。(赣西科技职业学院报考代码8631)
3.数据下载:单招高校于3月6-7日前在“江西省普通高校高职单招管理系统”下载报考本校考生数据。
四、高职单招考试
2025年高职单招实行文化素质全省统考+职业技能(或职业适应性)校考模式。
(一)文化统考。由省教育厅组织,按江西省教育厅《关于做好全省2025年高等职业教育单独招生考试工作的通知》(赣教考字[2024]25号)文件要求实施。考试科目为语文、数学(合卷)满分每科各100分,总分200分,全省统一命题、统一考试。所有报考高职单招考生在高考报名所在县考试中心安排的国家教育考试标准化考点、考场参加考试。考生于3月17-21日自行在网上打印文化统考准考证,考试时间为2025年3月22日9:00-11:30。文化统考成绩,省考试院将于4月8日提供给各招生院校。
(二)职业技能(或职业适应性)校考,由学校组织。
1.命题
(1)根据江西省教育考试院关于高职单招考试有关规定,在学校高职单招工作领导小组的领导下,由学校教务处具体负责命题工作。
(2)考试形式及分值:考试(测试)形式为线下闭卷笔试;职业技能(职业适应性)测试为综合职业技能测试卷,分值250分。
(3)根据专业类型(是否为主干专业/服务“1269”专业/服务民生或地方产业专业)(见附件)将专业分成两个专业组,综合职业技能测试按考生所填报的专业组志愿进行分类考试,分开命题。
(4)命题、试卷印刷、运输、保管工作严格按《国家教育考试考务安全保密工作规定》执行。
2.考场编排及准考证领取
(1)学校招生办于3月6-7日在“江西省普通高校高职单招管理系统”下载报考本校考生数据,教务处根据考生数据按普通高考要求编排考场。信息中心根据考场安排印制准考证。
(2)3月15日8时至18时,考生凭二代身份证到学校图文信息楼一楼(江西省新余市赣西大道598号)领取准考证,熟悉考场等。
3.考试实施
(1)考试时间:2025年3月16日9:00-11:00。
(2)考试地点:赣西科技职业学院教学楼。
(3)考试组织工作由学校教务处负责。
严格执行国家教育考试考务管理的规定及要求,监考人员要认真查验考生身份,严格考务管理、严肃考场纪律、加强诚信教育。加大巡查力度,切实维护高职单招的考试环境和良好的考试秩序。
五、评卷
1.评卷工作由学校教务处负责组织实施,严格按照《普通高等学校招生全国统一考试评卷工作考务管理办法》(教考试厅〔2013〕2号)等相关文件的要求,切实做好评卷组织、管理、质量监控和安全保密工作。
2.3月26日前完成评卷、统分工作,及时在本校网站(网址:www.ganxidx.com)提供考生成绩查询服务。
六、录取
(一)录取原则
高职单招工作领导小组根据考生成绩的分布情况分别划定专业组[根据专业类型(是否为主干专业/服务“1269”专业/服务民生或地方产业专业)(见附件)将专业分成两个专业组]控制线,按招生计划数,依据总分[文化素质+职业技能(职业适应性)测试]从高分到低分[总分相同时按职业技能(职业适应性)测试、语文、数学顺序高低先后排序]择优录取考生。当某专业合格生源不足时,主干专业、服务“1269”行动计划重点产业链专业、服务民生或地方产业相关专业间可进行计划调整,但不得转为其他专业;其他专业计划可调整为主干专业、服务“1269”行动计划重点产业链专业、服务民生或地方产业相关专业招生计划。
高职单招录取严格执行省教育厅下达的单招计划和单招专业,不得违规突破。考生在录取后不得退录。
(二)录取安排
1.4月14日,确定拟录取考生名单并在学校网站提供查询(www.ganxidx.com)。
2.4月17-18日,学校上报高职单招录取数据,办理录取手续。
3.4月底前,在学校网站(www.ganxidx.com)提供考生正式录取结果查询,发录取通知书。
(三)录取说明
1.通过高职单招录取的考生,与参加统一高考录取的考生享受相同待遇。
2.高职单招录取的考生须参加所在县(区)考试中心统一组织的高考体检。新生入校后,高校可依据教育部、卫生部、中国残疾人联合会印发的《普通高等学校招生体检工作指导意见》和人力资源和社会保障部、教育部、卫生部《关于进一步规范入学和就业体检项目维护乙肝表面抗原携带者入学和就业权利的通知》等有关要求以及学校招生章程中对身体条件的具体规定,对高考体检或新生入学复检结论涉及限报的单招考生可进行调整专业以及退学、休学等处理。
3.考生经高职单招录取后,不再具有参加统一高考(含三校生类考试)及录取资格。
七、入学复查
新生入学后,学校要进行复查、体检,凡不符合录取条件或有违纪、舞弊行为的,取消入学资格,退回原单位按有关规定处理。
八、咨询、监督
咨询电话:0790-6736399
监督电话:0790-6736396
九、学校地址
江西省新余市赣西大道598号
本方案自公布之日起施行。
赣西科技职业学院
2025年2月15日



新闻中心
