

自党史学习教育启动以来,赣西科技职业学院把开展党史学习教育作为一项重大的政治任务,在抓好组织部署、丰富学习方式、提升学习实效等方面取得了阶段性成效,切实做到了真学、真信、真用。
为将党史学习教育进一步推进并落到实处,学校党委加强组织领导和系统谋划,将深入开展“我为师生办实事”活动作为工作重点,认真践行一线规则,紧紧围绕师生急难愁盼问题,用心用力用情服务师生,用实际行动和实际成果长期、长效、常态化落实党史学习教育。
学生宿舍改造
为大力改善学生的生活环境,今年暑假期间,学校投资300多万元,对学生食堂、800余间学生宿舍和100余间教室宿舍进行了全面翻新改造,对室内衣柜、书桌、床等全部进行了更换一新。
改造前


改造后


学生食堂
为了让学生有一个舒适的用餐环境,学校出资将食堂的座椅进行改造升级。用餐环境焕然一新,学生们吃的开心,坐的舒心。
改造前

改造后


菜鸟驿站
学校菜鸟驿站将中通、申通、邮政、极兔、顺丰、韵达、百世、申通等快递邮件引进,每日预计进出件900余件,原来取件时间要6分钟,经过摸底调查现在取件仅需1—2分钟时间,提高了工作效率。
改造后


图书馆硬件设施
图书馆新增空调4台。新增电风扇5把,新增电子读书屏2台,新增图书馆阅览室2间,新增图书12万册,增加2台饮水机。推动学校图书馆阅览条件的改善,造更好的学习阅览环境,让学生更爱学习。
改造后


落到细处
解决师生校内停车难问题
改造后

建设的服务中心
改造后


引进办公软件OA系统优化办公条件

线上水电费缴纳

志愿服务,办实事


书记校长百企行,落实毕业生就业问题



我为群众办实事,开学季我校教师进宿舍整理内务

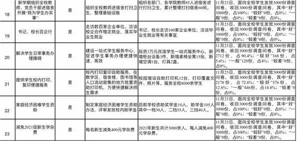
学院“我为师生办实事”实践活动清单


全校管理服务质量逐渐提升,软硬件条件也得到进一步改善,师生的满意度有了大幅度提高。校领导和各级党组织负责人坚持问题导向,认真履行党委主体责任,通过现场督查、现场办公、现场指导等方式,把“严督实导”贯穿“我为师生办实事”全过程各环节,切实提升了“我为师生办实事”的针对性和实效性。
路漫漫其修远兮,推动学校建设、打造全校师生满意的校园绝非一朝一夕之功。在未来的工作进程中,校党委将继续秉承高度的责任感和使命感,立足学校发展实际情况和师生需求,办师生之所盼、解师生之所难,在解决师生关心、直接、现实问题上下真功夫,为师生办实事,为发展开新局。
新闻中心
